当智能-您的省心下载助手
所在位置: 首页 > ios软件 > 参考
Web程序员宝典

Web程序员宝典

应用类型:参考发布时间:2026-03-11

应用标签: 教育 参考资料

应用介绍

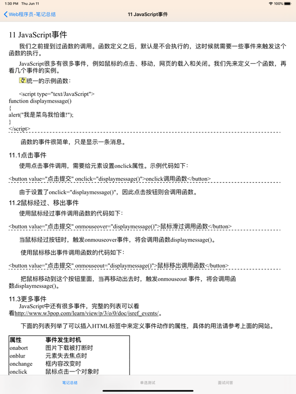
*****Web程序员最好的参考资料《Web程序员宝典-面试、考试、前端开发技能》 ----内容丰富,覆盖了web程序员技能要求的各个方面,无论是自学、开发、面试都十分适合。 ----参考目录: 一.浏览器工作原理拆解分析 2.二.浅析HTTP协议 3.三.Web前端工程师技能列表 4.四.网页栅格系统研究 5.五.瘦客户端、胖客户端、富客户端 6.六.Trident,Gecko,WebKit三种浏览器引擎的简单介绍 7.七.初探浏览器缓存实现原理 8.八.网站前端优化一些小经验 9.九.DOM介绍 10.十.Ajax介绍 11.十一.DIV+CSS 网页重构 12.十二.XML简介 13.十三.Web标准 14.十四.目前最全的浏览器/CSS选择器兼容性总结 15.十五.Http 状态码一览表支持iOS 18; 丰富更多内容。
展开
详细信息

应用大小:26.8MB应用版本:

系统授权:¥15.00更新时间:2026-03-11

语言:中文平台:Apple

  • 下载排行榜
  • 热门排行榜